欢迎使用青松简历
欢迎使用青松简历!我们致力于帮助您优化简历、提升求职竞争力,并在面试中脱颖而出。本篇文档将引导您玩转"青松简历"的各项强大功能。
主要功能概览
- 智能简历分析:AI 深度分析简历质量,提供专业评级和改进建议
 - 简历润色优化:针对目标岗位 JD 进行智能润色,提升简历竞争力
 - 模拟面试:真实面试场景模拟,支持语音交互和智能追问
 - 面试报告分析:详细的面试表现评估和改进建议
 - 历史记录管理:所有分析和面试记录自动保存,随时查看
 
1. 上传简历
首次使用时,请上传您现有的简历,系统将以此为基础进行分析与优化。
操作步骤
- 登录账号:使用您的账号登录青松简历系统
 - 进入简历中心:登录后点击导航栏的"简历中心"
 - 上传简历文件: 
- 点击左侧的"上传简历"按钮
 - 支持格式:
.pdf或.docx文件 - 文件大小建议不超过 10MB
 
 - 自动解析:上传后系统会自动解析简历内容
 - 跳转编辑:解析完成后自动跳转到简历编辑页面
 
注意事项
- 建议上传格式规范、内容清晰的简历文件
 - 上传前请确保简历中的个人信息准确无误
 - 系统会保留原始简历,您可以随时查看或下载
 
2. 简历分析与润色
该功能可将您的简历与目标岗位 JD(职位描述)进行智能匹配,并提供优化建议。
操作步骤
- 开始分析
- 在简历中心,点击简历卡片旁的"分析润色简历"按钮
 
 - 上传岗位 JD
- 上传或粘贴目标岗位的职位描述(JD)
 - 支持文字直接粘贴或图片上传(OCR 识别)
 - JD 越详细,分析结果越精准
 
 - 生成分析结果
- 点击"开始润色"按钮
 - 系统将生成两个标签页: 
- 简历分析/简历测评报告:详细的简历质量评估
 - 简历润色:针对性的优化建议和润色结果
 
 - 可自由切换查看两个标签页
 
 
功能特点
- AI 智能匹配:深度分析简历与 JD 的匹配程度
 - 多维度评估:从 10 个维度全面评估简历质量
 - 个性化建议:基于目标岗位提供针对性优化方案
 
3. 简历测评报告
AI 将生成您的简历"体检报告",帮助您全面了解简历的优势和不足。
报告内容详解
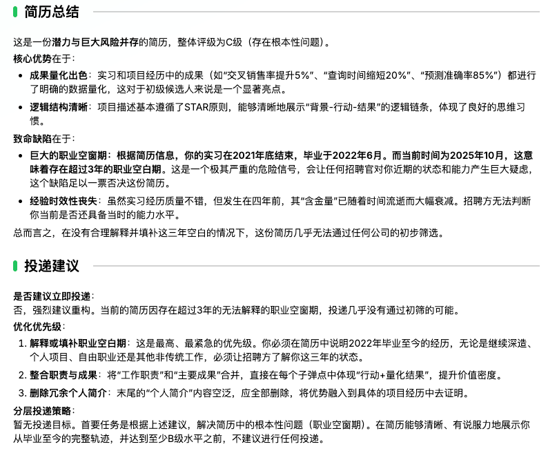
3.1 简历评级
- 评级体系:S、A、B、C 四个等级
 - S 级:优秀简历,可直接投递
 - A 级:良好简历,稍作优化即可
 - B 级:需要优化的简历
 - C 级:建议重点改进
 - 建议:优化到 S 级后再进行投递,提高面试几率
 
3.2 雷达图分析
展示三个关键维度的表现:
- 吸引力:简历对面试官的吸引程度
 - 重点突出:项目经历的含金量和突出程度
 - 逻辑性:简历的写作框架和描述逻辑
 

3.3 总结与建议
- 核心优势:简历中的亮点和优势
 - 关键问题:需要改进的主要问题
 - 投递建议:是否建议当前投递及优化方向
 

3.4 JD 匹配度
- 列出岗位要求的各项匹配情况
 - 每项要求给出匹配评分
 - 指出缺失或需要加强的技能点
 
3.5 简历十维分析
详细评估以下 10 个维度,每项包含独立评级(S/A/B/C)、评分原因及改进方向。


4. 简历润色结果页
在理解分析报告后,您可以使用润色功能对简历进行具体优化。
操作步骤
- 进入润色结果页
- 点击右上角的"润色结果"按钮
 - 页面分为左右两栏: 
- 左侧:原始简历
 - 右侧:润色后的简历
 
 


 - 查看润色详情
- 点击右侧简历的任意段落
 - 弹出润色详情面板,包含: 
- 原始描述:原简历的描述内容
 - 润色建议:AI 的优化思路解释
 - 润色后描述:优化后的文本内容
 
 

 - 调整润色内容
- 编辑润色结果:点击"润色后描述"可直接编辑
 - 重新润色:若不满意当前结果,点击"重新润色"按钮
 - 使用原始描述:如果想恢复原文,点击"使用原始描述"
 

 - 应用润色
- 逐段确认并调整润色内容
 - 确认所有内容满意后,点击右上角"应用润色"按钮
 - 系统将用右侧简历展示的内容替换原简历
 

 
使用技巧
- 建议逐段仔细查看润色建议,理解优化逻辑
 - 可以多次重新润色,直到满意为止
 - 润色后记得保存,避免内容丢失
 
5. 模拟面试
帮助您在真实面试前进行实战演练,提升面试表现。
操作步骤
- 进入模拟面试
- 在主界面点击"模拟面试"
 - 或在简历分析页中点击"模拟面试"按钮
 

 - 上传岗位 JD
- 上传或粘贴目标岗位的职位描述
 - 支持文字和图片两种方式
 - 点击"开始模拟面试"
 
 - 选择面试问题
- AI 会根据 JD 和简历生成针对性问题
 - 勾选想要练习的问题
 

 - 录音测试
- 点击"录音测试"按钮
 - 对着麦克风说话,测试录音功能
 - 确保录音正常后,点击"开始面试"
 

 - 进行面试
面试环节包含以下功能:- 查看提示:提供答题思路和框架,帮助您更好地组织回答
 - 语音回答:支持实时语音转文字,模拟真实面试场景,也可以选择文字输入
 - 智能追问:AI 会根据您的回答进行延伸提问,更贴近真实面试体验
 

 - 结束面试
- 回答完所有问题后点击"结束面试"
 - 系统自动生成面试分析报告
 
 
使用建议
- 第一次使用建议从简单问题开始
 - 尽量使用语音回答,锻炼口头表达能力
 - 善用"查看提示"功能,学习专业的回答框架
 - 多次练习,逐步提高回答质量
 
6. 面试分析报告
面试结束后,系统会生成详细的分析报告,帮助您了解表现并改进。
报告内容
6.1 面试概要
- 整体表现评估:对面试的总体表现打分
 - 优势分析:表现好的地方和亮点
 - 不足分析:需要改进的问题
 - 综合建议:整体优化方向
 

6.2 问题分析
针对每道面试题提供详细分析:
- 回答评分:对该题的回答质量评分
 - 考核目的:解析面试官提问的真实意图
 - 回答分析:详细评价您的回答内容 
- 回答的优点
 - 存在的问题
 - 遗漏的要点
 
 - 改进建议:具体的优化建议和示范回答思路
 

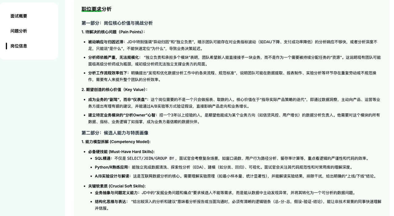
6.3 职位要求分析
如果上传了岗位 JD,还包含:
- 岗位拆解:深度解析职位要求
 - 核心能力:岗位需要的关键能力
 - 人才画像:公司想要招聘什么样的人
 

如何利用报告
- 仔细阅读每道题的分析,理解答题逻辑
 - 针对不足的地方,重点准备和练习
 - 学习职位要求分析,更好地理解目标岗位
 
7. 历史记录
所有简历分析和模拟面试都会自动保存,方便您随时查看和管理。
功能说明
7.1 分析润色历史
- 查看所有简历分析记录
 - 包含分析时间、岗位信息、评级结果
 - 可以重新查看详细的分析报告
 - 支持删除不需要的记录
 
7.2 模拟面试历史
- 查看所有面试练习记录
 - 包含问题数量、整体评分
 - 可以重新查看面试报告
 - 对比不同时期的进步情况
 
操作方式
- 在主界面点击"分析润色历史"或"模拟面试历史"
 - 查看历史记录列表
 - 点击任一记录可查看详情
 - 支持筛选、排序和删除操作
 


8. 常见问题(FAQ)
Q1: 我的简历信息是否安全?
A: 是的,您的信息完全安全。
- 所有数据经过加密传输和存储
 - 不会泄露给任何第三方
 - 仅用于为您提供服务
 
Q2: 模拟面试太难怎么办?
A: 这是正常的,建议:
- 点击"查看提示"获取答题思路
 - 从简单问题开始练习
 - 多次练习后会显著提升表现
 - 参考面试报告中的建议进行改进
 
Q3: 简历润色后还可以修改吗?
A: 当然可以。
- 润色结果可以直接编辑
 - 可以部分采纳润色建议
 - 应用润色后仍可继续修改
 - 保留了原始简历备份
 
Q4: 支持什么格式的简历文件?
A: 目前支持:
- PDF 格式(.pdf)
 - Word 文档(.docx)
 - 建议文件大小不超过 10MB
 - 确保文件内容清晰可读
 
Q5: JD 必须上传吗?
A: 不是必须的,但强烈建议:
- 上传 JD 可以获得更精准的分析
 - 润色会更有针对性
 - 面试问题会更贴合岗位要求
 - 没有 JD 也可以使用基础功能
 
Q6: 可以同时管理多份简历吗?
A: 可以。
- 支持上传和管理多份简历
 - 每份简历独立分析和润色
 - 可针对不同岗位使用不同简历
 - 随时切换和编辑
 
Q7: 模拟面试的录音会被保存吗?
A:
- 录音仅用于实时转文字
 - 不会永久保存录音文件
 - 只保存转换后的文字内容
 - 保护您的隐私安全
 
Q8: 如何获得最佳的使用效果?
A: 建议按以下流程使用:
- 上传完整准确的简历
 - 提供详细的岗位 JD
 - 仔细阅读分析报告
 - 逐段优化润色内容
 - 多次进行模拟面试练习
 - 根据反馈持续改进
 
联系我们
如果您在使用过程中遇到任何问题,欢迎联系我们:handsomeng@qingsonger.com
- 通过网站的反馈功能提交问题
 - 查看更多帮助文档和教程
 
感谢您使用青松简历,祝您早日获得理想 Offer!